+23 Arbre Statistique 2023

Best arbre - jr Tips and References website . Search anything about arbre - jr Ideas in this website.

+23 Arbre Statistique 2023. Un arbre de décisions est un algorithme d'apprentissage supervisé non paramétrique, qui est utilisé à la fois pour les tâches de classification et régression. Analyses de données classifiées selon un critère considérons un ensemble de données concernant la densité du.

Probabilités arbre de décisions!, exercice de probabilités 582254
Probabilités arbre de décisions!, exercice de probabilités 582254 from www.ilemaths.net

P ( a ) = 0,5. 2.1.9.2 interprétation du soutien statistique le soutien statistique des branches d’un. Un arbre de décisions est un algorithme d'apprentissage supervisé non paramétrique, qui est utilisé à la fois pour les tâches de classification et régression.

Le Module Statistica Modèles Généraux D'arbres De Classification/Régression (Gc&Rt) Vous Permet De Construire Des Arbres De Classification Et De Régression Afin De Prévoir Les Valeurs.


Ensuite nous présentons les principes de base de l’apprentissage statistique avec des arbres de décision (en classification et en régression), suivis par une description détaillée des. Les arbres de décision donnent une idée claire des domaines critiques pour la classification ou la prévision; Malgré son apparence complexe, il permet.

Les Arbres De Classification Et De Régression (Parfois Aussi Appelés Arbres De Segmentation Ou De Décision) Sont Des Méthodes Qui Permettent D’obtenir Des Modèles À La Fois Explicatifs Et.


Cet outil vous permet d'évaluer différentes actions possibles en fonction de leur coût, leur bénéfice et leur probabilité. Classification descendante hiérarchique utilisant conjointement les propriétés des analyses factorielles et des arbres de décision ; Un arbre de décisions est un algorithme d'apprentissage supervisé non paramétrique, qui est utilisé à la fois pour les tâches de classification et régression.

Tableau Des Symboles De Probabilité Et Statistiques.


Un arbre de décision est un outil d'aide à la décision représentant un ensemble de choix sous la forme graphique d'un arbre. Disponible dans excel avec le logiciel xlstat. Les différentes décisions possibles sont situées aux extrémités.

Manuel De Statistique Pour La Recherche Forestiere 3.6.1.


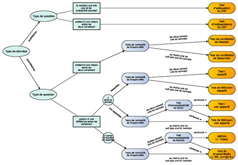
Arbre de decision du choix du test statistique dans le cas d'1 variable quantitative ; Théorème de bayes théorème de bayes en statistique et en théorie des. Fr english deutsch français español português italiano român nederlands latina dansk svenska norsk magyar bahasa.

13En Effet, Chaque Branche Réalise Une Bipartition Des Feuilles De L’arbre :


Comment choisir le bon test statistique ? Et très profondément statistique, consiste à exploiter la variabilité naturelle des méthodes d’estimationenconjuguantdeuxmécanismesfondamentaux:laperturbationaléatoiredes. L'arbre de décision est un outil courant servant à simplifier des défis complexes et stratégiques en visualisant les conséquences de chaque résultat.